搜索
≡
首页
基金会介绍
基本信息
机构章程
理事会
组织架构
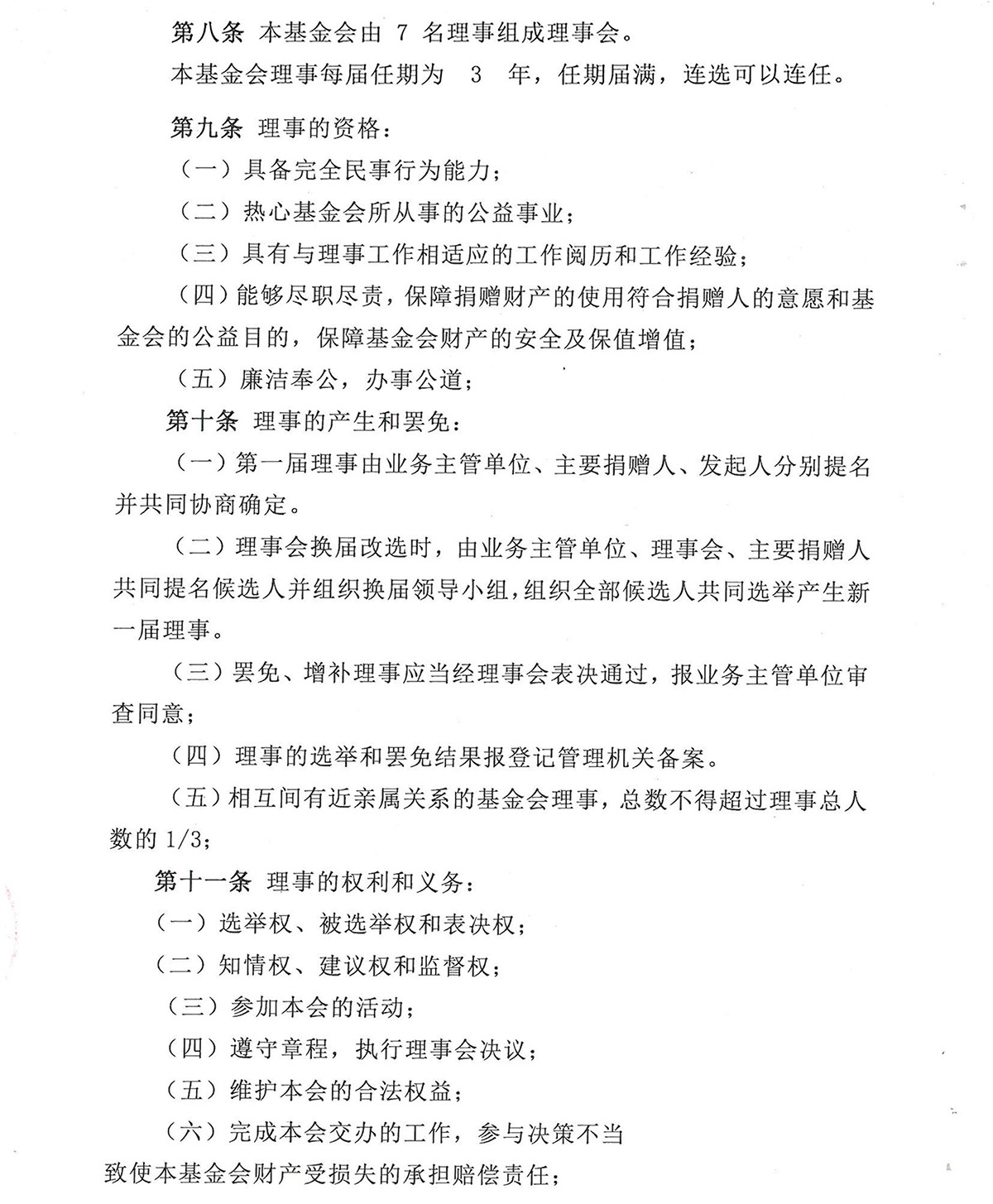
信息公开
机构信息公开
项目信息公开
捐赠查询
捐赠方式
管理制度
公益项目
公益项目
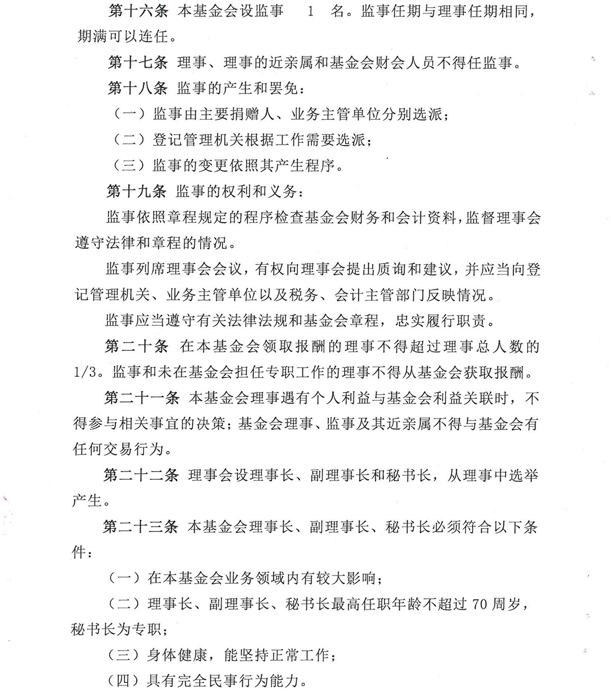
专项基金
机构资讯
机构新闻
项目进展
行业动态
联系我们
联系方式
基金会介绍
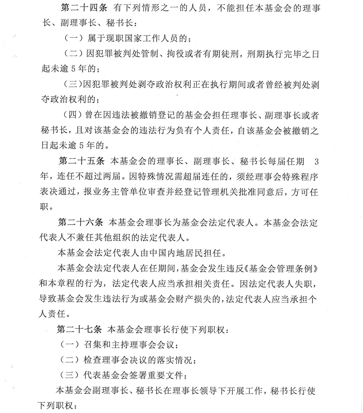
基本信息
机构章程
理事会
组织架构
机构章程
您当前所在位置:
首页
>
基金会介绍
>
机构章程
第一章 总则
×
第一章 总则
第二章 业务范围
×
第二章 业务范围
第三章 组织机构、负责人
×
第三章 组织机构、负责人
第四章 财产的管理和使用
×
第四章 财产的管理和使用
第五章 终止和剩余财产处理
×
第五章 终止和剩余财产处理
第六章 章程修改
×
第六章 章程修改
第七章 附则
×
第七章 附则
关注微信公众号